Wednesday April 2026

হটলাইন

সেবা এবং ধাপ

নং শিরোনাম সেবার ধাপ কার্যকলাপ
  
ভি.পি নবায়ন ও লীজমানি আদায় সংক্রান্ত কার্যক্রম। দেখুন
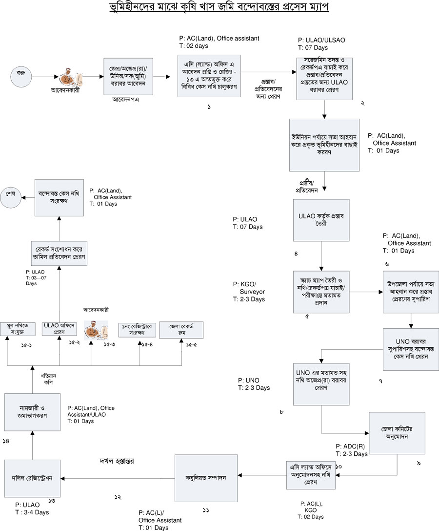
কৃষি খাস জমি বন্দবস্থ প্রসেস ম্যাপ দেখুন
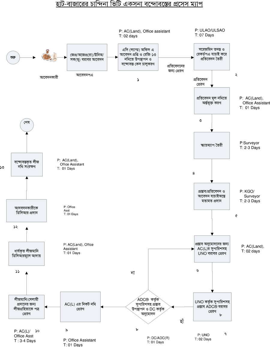
চান্দিনা ভিটি প্রসেস ম্যাপ দেখুন
জলমহাল ইজারার প্রসেস ম্যাপ দেখুন
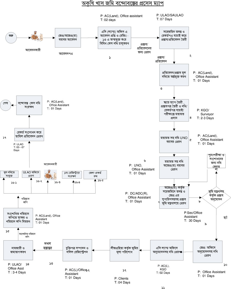
অকৃষি খাস জমির প্রসেস ম্যাপ দেখুন
নামজারী ও জমাভাগ প্রসেস ম্যাপ দেখুন
দেখছেন ১ থেকে ৬ পর্যন্ত, মোট ৬ এন্ট্রি

এক্সেসিবিলিটি

স্ক্রিন রিডার ডাউনলোড করুন